2022年3月15日桂东新增确诊病例情况_87479
2022年3月15日桂东新增确诊病例情况

2022年3月15日0-24时,桂东县在重点人群核酸检测中发现1例新冠肺炎确诊病例(轻型),为当日新增唯一确诊病例。
该病例为桂东县某企业员工,在3月15日进行的例行重点人群核酸筛查中结果呈阳性,经市疾控中心复核确认。流调信息显示,该病例近期无县外旅居史,其感染来源正在溯源中。初步判定,该病例属于社会面筛查发现。截至通报时,已排查到其在县内的密切接触者5人、次密切接触者12人,相关重点场所已进行环境采样和终末消毒。
目前,该确诊病例已由负压救护车转运至市级定点医院进行隔离治疗。所有已排查到的密接与次密接人员均已落实集中隔离医学观察,首次核酸检测结果均为阴性。相关流调溯源和风险排查工作仍在进行中。
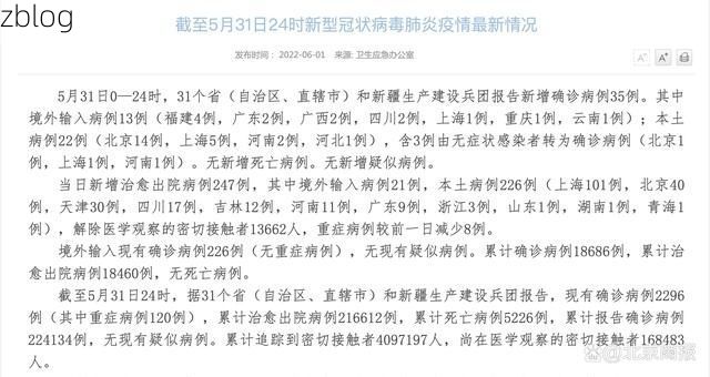
31省新增本土12例(31省新增确诊42例),寒亭区疫情引关注
31省新增本土12例(31省新增确诊42例),寒亭区疫情引关注
国家卫健委通报,5月16日0—24时,31个省(自治区、直辖市)和新疆生产建设兵团报告新增确诊病例42例。其中,境外输入病例30例,主要分布在上海、广东、北京等地;本土病例12例,全部集中在山东省潍坊市寒亭区。
具体来看,当日新增的12例本土确诊病例,均出自寒亭区。境外输入病例中,上海报告12例,广东报告9例,北京报告6例,其余3例由其他口岸城市报告。
回顾前几日数据,5月11日全国新增确诊病例79例,其中本土病例52例。对比之下,16日全国总新增数有所下降,但本土病例在特定区域(寒亭区)出现聚集性反弹,提示局部防控压力依然存在。
小编分析认为,寒亭区此次出现本土病例聚集,形势依然严峻。由于寒亭区地处沿海,且区域内拥有重要港口和冷链物流基地,疫情传播可能是因为境外病毒通过进口冷链货物或相关复杂人员流动输入,后续需重点关注港口、冷链及相关从业人员的排查与管理。
鄂尔多斯高原屏障下的零感染坚守:地理优势如何隔绝疫情?
鄂尔多斯高原屏障下的零感染坚守:地理优势如何隔绝疫情?
〖One〗数据面:2022年10月8日0—24时,鄂尔多斯市报告新增本土确诊病例0例,无症状感染者0例,各旗区均无新增。
〖Two〗流调面:病例X,男,42岁,常住东胜区。专家组会诊判定为外省输入关联病例,其病毒基因测序结果与传入地高度同源。
〖Three〗地理面:鄂尔多斯地处高原,地广人稀,气候干燥,紫外线强。其并非传统交通枢纽,人口流动性相对较低,独特的地理与气候条件客观上构成了物理防疫屏障。
〖Four〗红线面:市卫健委严格执行“落地检”与社区报备政策。所有经公路、铁路入市人员,特别是货运司机与返乡人员,须依法履行核酸检测与健康监测义务。
兰考新增1例无症状感染者 兰考疫情防控最新通报_80900
兰考新增1例无症状感染者 / 兰考疫情防控最新通报
8月25日,兰考县在常态化核酸检测中发现1例无症状感染者,目前相关流调和管控工作已同步展开。
一、疫情基本情况
该感染者系省外返兰人员,在“三天两检”的跟踪筛查中被发现,已闭环转运至定点医院进行医学观察。其相关密切接触者均已落实集中隔离管控,首次核酸检测结果均为阴性。
二、当前防控措施
兰考县已迅速对其活动轨迹涉及场所进行临时管控和终末消毒。全县各类公共场所继续严格执行扫码、测温、查验核酸证明等常态化防控措施。保障生活物资供应稳定,请市民无需恐慌。
三、市民注意事项
请与上述活动轨迹有时空交集的市民,立即向所在社区报备。广大市民要继续坚持做好个人防护,规范佩戴口罩,保持社交距离,积极配合定期核酸检测。
疫情防控需全民参与,请广大市民密切关注官方权威发布,不传谣、不信谣,共同维护良好防疫秩序。
版权声明
本文仅代表作者观点,不代表百度立场。
本文系作者授权百度百家发表,未经许可,不得转载。







